• Work
  • Digital Producing
  • Social Media Strategy
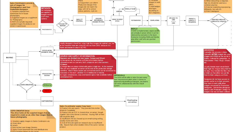
  • Digital Asset Management
  • DIGITAL PRODUCING
  • Olsen Collective
CV
Contact
Ed Chiu | Digital Producer & Digital Asset Specialist
  • Work
  • Digital Producing
  • Social Media Strategy
  • Digital Asset Management
  • DIGITAL PRODUCING
  • Olsen Collective
CV
Contact

Hi, I'm Ed Chiu!

Scroll down to see my work

2026
Olsen Collective
↑Back to Top
Powered by Adobe Portfolio